【40歲學AI攻略】唔識就即將被淘汰!手把手教你用Perplexity即時搵最新資訊!
CTgoodjobs' Editor
香港40歲以上的在職人士,如今面對的已不是要不要學AI的選擇題,而是如何在AI時代保持職場競爭力的必答題。當企業愈來愈習慣把重複性工作交由系統處理,人手的價值自然會集中在判斷力、溝通能力和整合資訊的能力上。正因如此,懂得使用生成式AI工具,尤其是能即時搜尋和整理最新資料的Perplexity,已成為中年打工仔的「基本功」之一。
Table of Content
打工仔教育進修:Gemini 3|43款AI工具清單|AI碩士
為何40歲更需要AI工具加持?
不少調查顯示,未來數年內,不同行業的工作內容都會因為AI而產生明顯變化,原本需要大量人手處理的資料整理、初稿撰寫、基本分析等工序,將愈來愈容易被自動化處理。對於40歲以上的從業員而言,這既是壓力,也是機會:一方面要避免被新工具淘汰,另一方面亦可憑着多年累積的行業經驗,配合AI,把自己的專業「升級」。 以一位在市場部門工作的中層主管為例,過去要為老闆準備一份「行業近一年市場趨勢簡報」,可能要花數晚時間上網搜尋、逐篇閱讀文章和報告,再自己歸納重點。現在借助Perplexity,可以先用幾條精準提問,迅速取得整合後的重點和相關來源,再按自身判斷選擇值得深入閱讀的材料,大大節省時間。長遠而言,懂得運用AI的中年專業人士,會比只依賴舊有做事方法的人更具優勢。Perplexity是甚麼?有甚麼特點?
Perplexity可理解為一個結合AI與搜尋功能的「答案引擎」,介乎傳統搜尋器與對話式AI之間。與一般搜尋引擎只列出一長串連結不同,Perplexity會先替用家閱讀多個來源,再以自然語言整合出一段有結構的回答,同時於答案旁邊標示來源網址,方便查證。對需要在短時間內掌握新主題的在職人士而言,這種「先整合、再深入」的使用體驗特別合用。
實際應用例子包括:
- 你是會計或審計從業員,希望了解「國際最新可持續報告準則」對香港企業的影響。以往要逐一查閱官方文件及專業文章,現在可以先在Perplexity輸入具體問題,要求它整理最新發展重點,並列出與香港相關的部分,再按引用來源逐一細讀。
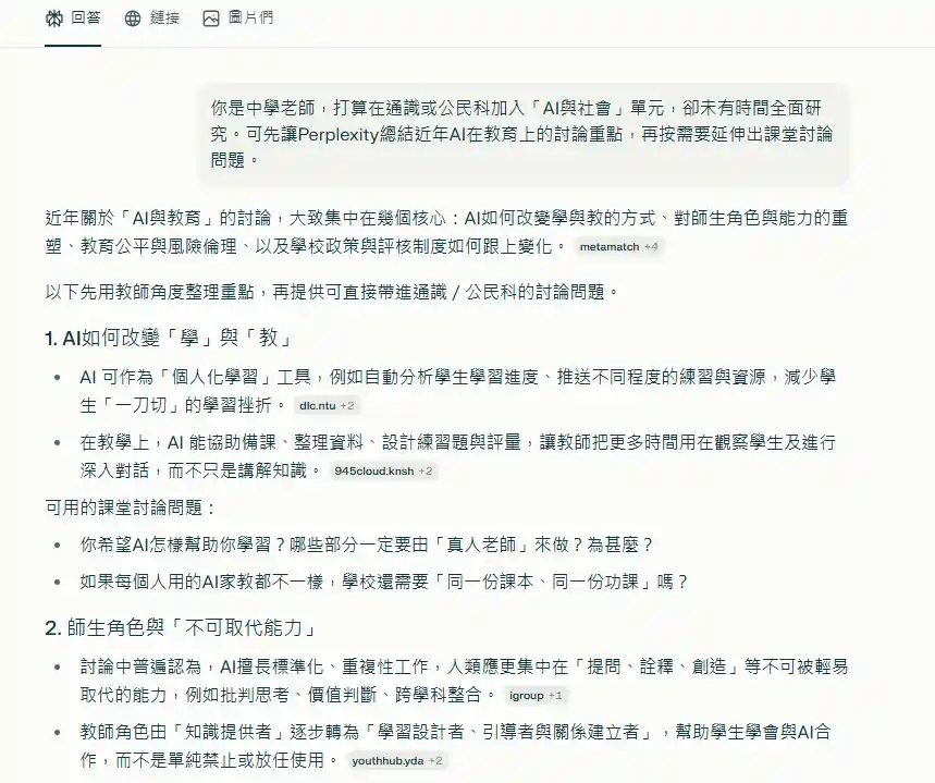
- 你是中學老師,打算在通識或公民科加入「AI與社會」單元,卻未有時間全面研究。可先讓Perplexity總結近年AI在教育上的討論重點,再按需要延伸出課堂討論問題。
香港用家怎樣開始使用與登入?
Perplexity的入門門檻不高。一般用戶只需在電腦瀏覽器開啟官方網站,即可直接輸入問題,獲取回應,毋須安裝額外軟件。如希望在外出時也能使用,可下載手機應用程式,以電郵或其他方式註冊帳戶,之後即可在不同裝置上同步提問歷史,方便隨時翻查與延伸。 在香港的實際場景中,手機上的使用尤為重要。舉例說,你身為客戶經理,在前往會議途中收到同事訊息,表示客戶剛提及一份行業白皮書,內容涉及你不太熟悉的新技術。這時,你可以在地鐵或的士上打開Perplexity App,貼上白皮書連結,要求它「用300字概述報告重點,並指出對香港市場的三項實際影響」,讓自己在短時間內掌握大概,避免在會議中完全「零準備」。 近年亦有透過即時通訊軟件接入Perplexity的用法,讓用家在WhatsApp等平台直接與AI對話。對於習慣透過手機處理工作訊息的中年用家而言,這種安排可以減少切換程式的麻煩,使AI更自然地融入日常工作流程。介面與功能:不只是「打一條問題」
從介面上看,Perplexity的核心區域是輸入問題的欄位以及下方的答案區。不同之處在於,它還提供了多種「Focus」或模式選項,例如偏向一般網頁搜尋、偏重學術資料、協助寫作、數學推理等,讓用家在提問時可預先向系統表明用途。 這些模式在實際工作中非常有用。例如: 你要為老闆寫一篇內部簡報,主題是「本地零售行業近一年顧客行為變化」。你可以先選擇偏向研究或數據的模式,要求Perplexity「整理近一年香港或亞洲地區針對零售的消費者調查報告」,再請它把主要發現條列出來。 若你想撰寫一封較正式的對外電郵,則可以改用寫作模式,輸入你的初稿,要求AI協助改寫為更清晰流暢、用語較正式的版本,再按自身判斷調整細節。 另外一個實用功能是檔案上載。用家可把PDF報告、簡報檔或Word文件上載,要求系統整理重點、比較不同部分,甚至根據內容撰寫摘要。這對需要處理大量文件、但閱讀時間有限的管理層來說尤其有幫助。實際例子包括:- 市場部門收集到一份近百頁的國際研究報告,你只想知道與香港分部最相關的幾個章節。你可以上載文件,要求Perplexity指出「最與香港中小企相關的五個重點」,再請它列出可在簡報使用的關鍵數據。
- 人力資源部正比較兩個培訓供應商的建議書,內容條款繁複。可將兩份文件同時上載,要求系統整理一份比較表,包括收費、內容範圍、時數安排、售後支援等,為管理層決策提供清晰基礎。
初學者應掌握的提問技巧
很多40歲以上用家以為自己「唔識科技」,其實真正需要學的是如何問好問題。Perplexity的強項在於理解自然語言,因此提問時不必刻意用專業術語,只需把情境、目的和限制交代清楚,系統便能更容易提供有用回答。
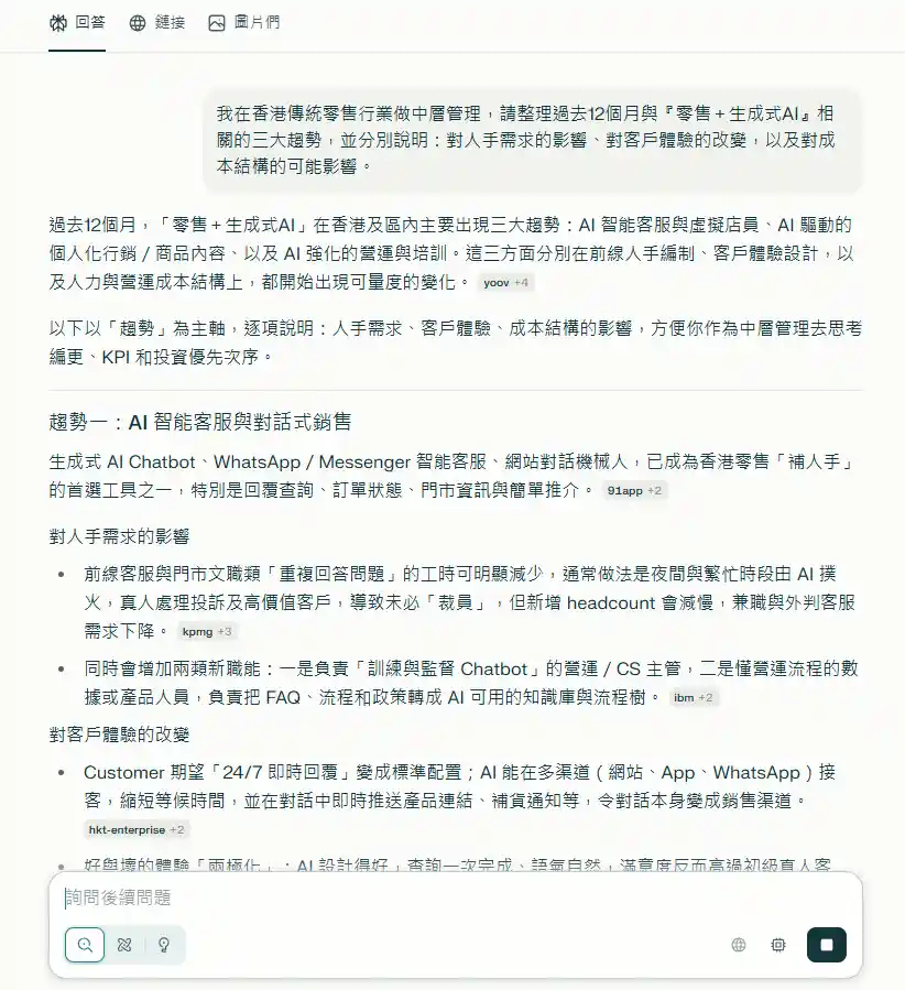
例如,不要只問「香港AI趨勢」,而是改為:「我在香港傳統零售行業做中層管理,請整理過去12個月與『零售+生成式AI』相關的三大趨勢,並分別說明:對人手需求的影響、對客戶體驗的改變,以及對成本結構的可能影響。」這樣的問題能讓Perplexity更清楚你的身份和關心重點,輸出的內容自然更貼近實際需要。
另一個實用方法,是把提問拆成多步驟,而不是一次過要求「講晒全部」。可以先要求系統給你主題概覽,再因應每一部分繼續追問。例如先問「AI如何影響客戶服務工作」,得到概括答案後,再追問「以香港中小企為例,有甚麼具體應用?」最後再問「如果前線員工擔心被取代,管理層可以如何溝通?」透過這種逐步深挖的方式,你可以與AI共同構建一條清晰的思考脈絡。
「即時搵最新資訊」的幾個實戰場景
Perplexity最突出的優勢之一,是它會根據最新網上資料進行整理,並提供引用來源,適合處理需要時效性的問題。以下是幾個貼近香港職場的例子:
- 政策及法規更新:從事金融或專業服務行業的人,經常需要跟進監管規定的更動。每逢有新指引發佈,可以先請Perplexity「列出新指引與舊版本的主要差異」,再按引用連結查閱官方文件,節省通讀全部條文的時間。
- 國際新聞與本地影響:當國際上出現涉及科技或經濟的大新聞,例如某國對AI的監管方案、主要平台的政策改變等,你可以要求Perplexity「用香港中小企角度解釋這宗新聞的重要性」,協助自己快速評估是否需要調整策略。
- 競爭對手動態:行銷或業務人員想了解競品最近半年在數碼宣傳上的重點,可請系統整理幾個主要競爭對手的公開活動、合作計劃或媒體報道,為策略制定提供參考。
三大核心用法:資訊、寫作、學習
綜合上述功能,對40歲以上的在職人士而言,可優先掌握以下三種用法:
第一,資訊蒐集與整理。
把Perplexity視為你的「首輪研究助理」,任何新主題、新政策、新行業,只要先讓它整理出概況和關鍵詞,你便可以帶着這些重點再進行針對性閱讀。這種先由AI幫忙「掃描全局」、再由你進行判斷和深挖的做法,可大幅減少重複搜查和篩選資訊的時間。
第二,文稿起稿與優化。
不少40歲以上的專業人士,其實最花時間的是寫報告、寫電郵、寫提案。你可以先寫出內容大綱或粗略初稿,再請Perplexity協助調整結構、統一語氣、補充過渡句,以及在不改變事實的前提下提升可讀性。注意,AI的文本仍需要你以專業眼光檢查內容是否準確、用字是否符合公司風格,但整體耗時會比全程由自己「由零到一」撰寫為少。
第三,學習與再培訓。
可以把Perplexity當成個人學習顧問,根據你的行業、時間表和目標,請它為你設計循序漸進的學習計劃。例如希望在半年內掌握「數據分析基礎」或「行銷自動化概念」,可以要求系統列出每星期應學習的主題、建議資源和練習方向。之後,你還可以在學習過程中不斷向它提問,請它用簡單例子解釋難懂概念,猶如隨身家教。
風險意識與安全使用
任何AI工具都不可能完全取代人的判斷。使用Perplexity時,尤其在涉及法律、醫療、投資或涉及重大利益的範疇,必須把其回答視為「參考資料」,而非最終專業意見。在公司層面,亦應了解內部對使用雲端AI工具的政策,避免把含有敏感個人資料或商業機密的文件完整上載。 較安全的做法,是把具體資料抽象化,例如把客戶姓名改為代號、刪去地址和電話,僅保留需要分析的內容部分。此外,對於任何看似「非常肯定」的結論,尤其是重大決策前,最好透過點擊引用來源或自行查找官方文件作交叉核對,這既是對自己負責,也是對持續使用AI工具的一種重要素養。把Perplexity變成你的長期職場資產
最後,Perplexity的價值不在於偶然使用一次,而在於能否長期融入你的工作流程。例如,你可以為自己制訂簡單規則:每逢撰寫重要報告、策劃新專案或學習一項新技能時,都先用Perplexity做一輪背景調查或概念釐清。習慣形成之後,你會發現自己更擅長拆解問題、設定清晰提問,以及分辨哪些內容值得信任。 對於已經累積多年經驗、同時承受家庭與事業壓力的40歲一代而言,學懂使用Perplexity並非純粹追潮流,而是為自己建立一套「AI時代的工作方法」。當別人仍然停留在傳統搜尋和零散閱讀時,你已經能在較短時間內掌握重點、作出判斷,並把精力集中在最需要人性與經驗的環節。這正是AI時代中年專業人士重新界定自身價值、延長職涯壽命的重要關鍵。8個實用的Perplexity Prompt
以下8條Prompt,全部用傳統中文、適合在Perplexity直接使用,你可按自己行業改關鍵字:
- 「請用要點整理:過去12個月香港(或我所在行業)在『生成式AI應用』方面的最新發展與趨勢,包括:重要政策、企業實際案例、常見風險與限制,並附上主要資訊來源連結。」
- 「我是40多歲的在職人士,背景是[請填:例如市場營銷/會計/教育]。請為我設計一個為期3個月、每星期5小時的AI學習計劃,重點放在:提升工作效率、懂得檢索最新資訊,以及不被AI取代的核心能力。」
- 「請幫我比較『傳統搜尋引擎』與『Perplexity這類AI搜尋工具』在:搜尋結果準確度、更新速度、適合用途、風險與限制方面的分別,並以表格列出重點,方便40歲以上上班族理解和選擇。」
- 「請幫我把以下新聞或報告內容,整理成適合向管理層匯報的重點摘要(約300字),並列出3–5項對香港企業或打工仔的實際影響,以及可行對策建議:[貼上新聞/報告連結或內容]。」
- 「請協助我為以下工作報告/提案寫一份更清晰、有條理的書面語版本,語氣偏向專業、香港用字,不要口語化,並保留原有事實與數據:[貼上你的初稿]。」
- 「請用淺白但正式的中文,向一位40歲、非技術背景的上班族解釋:甚麼是『大型語言模型』與『生成式AI』?它們在日常辦公(如寫電郵、開會準備、資料搜集)可以如何實際應用?請舉3–5個貼近日常工作的例子。」
- 「假設你是我的個人學習顧問,請根據目前全球對中年在職人士再培訓(reskilling、upskilling)的研究與建議,列出未來5年最值得學習的技能清單,並分為『AI相關』與『非AI但難被取代』兩大類,每項附上簡短理由。」
- 「我想用Perplexity提升自己『即時搵最新資訊』的能力。請給我一套『提問模板清單』,例如:查新聞、查行業報告、比較產品/工具、學新技能,每個情境提供2–3條可直接修改套用的Prompt。」
延伸閱讀:【AWS考試】15小時完成 AWS Certified AI Practitioner!學AI雲端第一步!
延伸閱讀:【AI工程師考試懶人包】做AI工程師年薪過百萬?考專業證書好處+考試攻略
延伸閱讀:【AI學位收分2025】大學有得讀人工智能學位課程!港大要求平均DSE 55分先讀到?有比較低門檻選擇嗎?
請人!請人!請人!
🔗職位空缺傳送門🔗










Follow CTgoodjobs for the latest career news, hot topics and recommended jobs!